世界食量排名不仅仅是一个简单的数字榜单,更是全球各地饮食文化的展现,本文将带您走进这个充满魅力的饮食世界,探究各国人民的食量背后的文化、历史和生活方式。
食量排名的背后
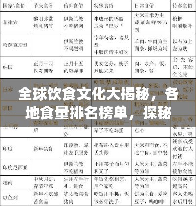
当我们谈论世界食量排名时,其实是在关注全球各地人民的饮食习惯和饮食文化,不同地域、不同民族、不同文化背景下,人们的饮食结构、食物种类、烹饪方式等都有所不同,从而形成了各具特色的饮食文化。
全球各地的饮食文化
1、中国:作为世界上人口最多的国家,中国的饮食文化源远流长,中国人以米饭、面食为主,辅以各种肉类、蔬菜、海鲜等,中国的烹饪技艺精湛,菜品种类繁多,口味丰富多样,使得中国人的食量在全球名列前茅。
2、美国:美国人的饮食以高热量、高脂肪、高蛋白为特点,汉堡、炸鸡、牛排等快餐食品深受美国人民喜爱,美国的农业发达,食物供应充足,也为美国人民的食量提供了保障。
3、印度:印度是世界上最热爱米饭的国家之一,印度人的饮食中,米饭、面食、豆类等占据重要地位,印度还以其独特的香料和烹饪方式闻名于世,使得印度人民的食量在全球排名中占据一席之地。
4、日本:日本饮食以米饭、鱼类、海藻等为主,注重食物的均衡和营养搭配,日本还有独特的寿司、拉面等美食,使得日本人民的食量在全球也有一定地位。
食量排名与生活方式
除了饮食文化,生活方式也是影响食量的一个重要因素,一些国家的人民因为工作需要消耗大量体力,所以食量较大;而一些国家的人民则因为生活习惯和工作压力较小,食量相对较小,气候、地理环境等因素也会对人们的饮食习惯和食量产生影响。
全球食量的未来趋势
随着全球化的进程加快,世界各地的饮食文化也在不断交流和融合,全球食量的排名可能会因为各种因素而发生变化,健康饮食的普及将使得一些传统的高热量食品消费减少;而新兴的经济体和发展中国家随着经济的发展和人民生活水平的提高,食品消费结构和食量也会发生变化。
世界食量排名不仅仅是一个简单的数字榜单,更是全球各地饮食文化的展现,通过了解全球各地的饮食文化和生活方式,我们可以更好地了解这个世界,增进不同文化间的理解和交流,我们也应该关注健康饮食的重要性,倡导健康的生活方式,共同构建一个美好的饮食世界。
世界食量排名反映了全球各地的饮食文化和生活方式,通过深入了解不同国家的饮食习惯和饮食文化,我们可以更好地了解这个世界,增进文化交流和理解,我们也应该关注健康饮食的重要性,为构建一个美好的饮食世界共同努力。
转载请注明来自成都华通顺物流有限公司,本文标题:《全球饮食文化大揭秘,各地食量排名榜单,探秘各地美食文化之旅》













蜀ICP备2022005971号-1
还没有评论,来说两句吧...