标题:最新版砌体工程施工质量验收规范解读与实施要点
一、前言
砌体工程施工质量验收规范是建筑工程施工中的一项重要标准,它对于确保砌体结构的安全、耐久和美观具有至关重要的作用。随着建筑技术的不断发展,最新版的砌体工程施工质量验收规范应运而生,本文将对这一规范进行详细解读,并分析其实施过程中的要点。
二、最新版砌体工程施工质量验收规范概述
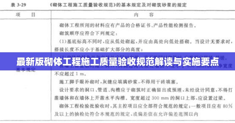
最新版的砌体工程施工质量验收规范(以下简称“规范”)在原有基础上进行了全面修订,旨在提高砌体工程的质量,保障人民群众的生命财产安全。规范主要包括以下几个方面:
- 砌体材料的质量要求
- 砌筑工艺和质量控制
- 砌体结构的验收标准
- 施工过程中的质量控制要点
三、砌体材料的质量要求
规范对砌体材料的质量提出了更高的要求,具体包括:
- 砖块、砌块等砌体材料应满足设计要求,具有足够的强度、耐久性和抗冻性。
- 砂浆的配合比应符合设计要求,具有良好的和易性、粘结性和耐久性。
- 钢筋等金属材料的规格、型号、质量应符合设计要求,并经过检验合格。
在材料进场时,应进行严格的质量检验,确保材料符合规范要求。
四、砌筑工艺和质量控制
规范对砌筑工艺和质量控制提出了以下要求:
- 砌筑前应进行施工放样,确保砌体结构的位置、尺寸和标高符合设计要求。
- 砌筑过程中应严格按照施工工艺进行,确保砌体结构的整体性和稳定性。
- 砌筑后的墙体应进行垂直度、平整度和垂直度检查,确保墙体质量。
施工过程中,应加强现场管理,确保施工人员按照规范要求进行操作。
五、砌体结构的验收标准
规范对砌体结构的验收标准进行了详细规定,主要包括以下内容:
- 砌体结构的尺寸、标高、垂直度、平整度应符合设计要求。
- 砌体材料的强度、耐久性、抗冻性应符合规范要求。
- 砌筑工艺应符合规范要求,确保砌体结构的整体性和稳定性。
验收过程中,应严格按照规范要求进行检查,确保砌体结构的质量。
六、施工过程中的质量控制要点
在施工过程中,应注重以下质量控制要点:
- 加强施工人员的技术培训,提高施工人员的操作技能。
- 严格控制施工材料的质量,确保材料符合规范要求。
- 加强施工现场的管理,确保施工过程符合规范要求。
- 加强施工过程中的质量检查,及时发现和纠正质量问题。
通过以上措施,可以有效提高砌体工程施工质量,确保工程的安全、耐久和美观。
七、总结
最新版砌体工程施工质量验收规范的出台,对于提高砌体工程的质量具有重要意义。施工单位和监理单位应严格按照规范要求进行施工和验收,确保砌体工程的质量。同时,相关部门也应加强对砌体工程施工质量的监管,保障人民群众的生命财产安全。
转载请注明来自成都华通顺物流有限公司,本文标题:《最新版砌体工程施工质量验收规范解读与实施要点》
百度分享代码,如果开启HTTPS请参考李洋个人博客












蜀ICP备2022005971号-1